Skip to main content

Sign-Up Flow

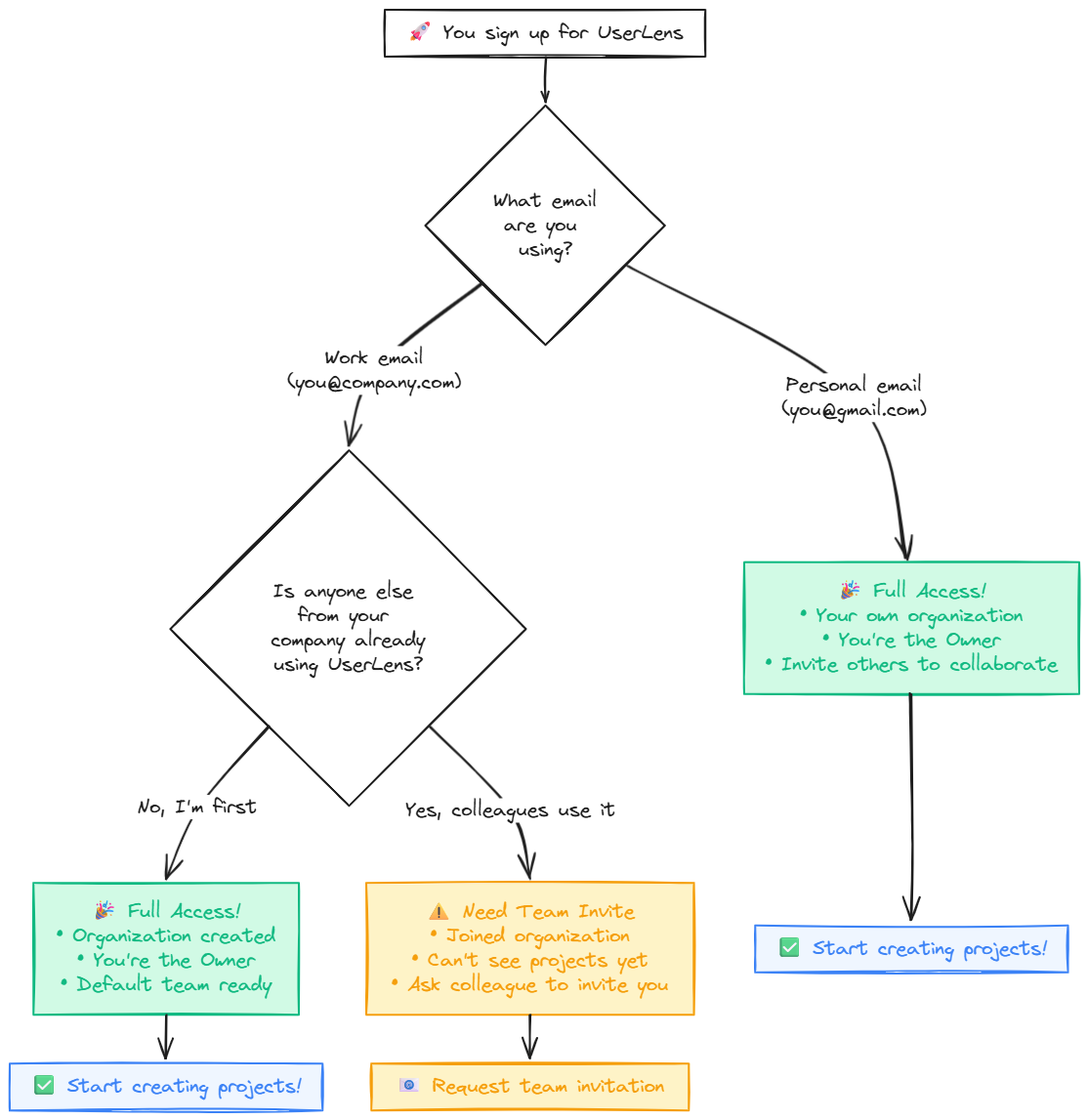
Simple visual guide showing what happens when you sign up.

Quick reference

Your SituationWhat HappensWhat to Do
🏢 First from companyFull access, you're the OwnerInvite your colleagues
👤 Colleague already uses itIn org, but no team accessAsk for a team invitation
📧 Personal email (gmail, outlook, etc.)Full access, your own isolated orgInvite collaborators
📧 Two personal emails want to collaborateEach in separate orgsOne invites the other to their team
✉️ Got an invitationJoin the teamClick link → Accept
info

ALL personal email accounts (@gmail.com, @outlook.com, @hotmail.com, @yahoo.com, etc.) get their own separate organization. Even two @outlook.com users cannot see each other's work until one invites the other.


Which scenario are you?

sign-up flow diagram

How to get team access


What you can do


Organization structure